关于深网

深网的企业新闻,资质,联系方式...您都可以在这找到

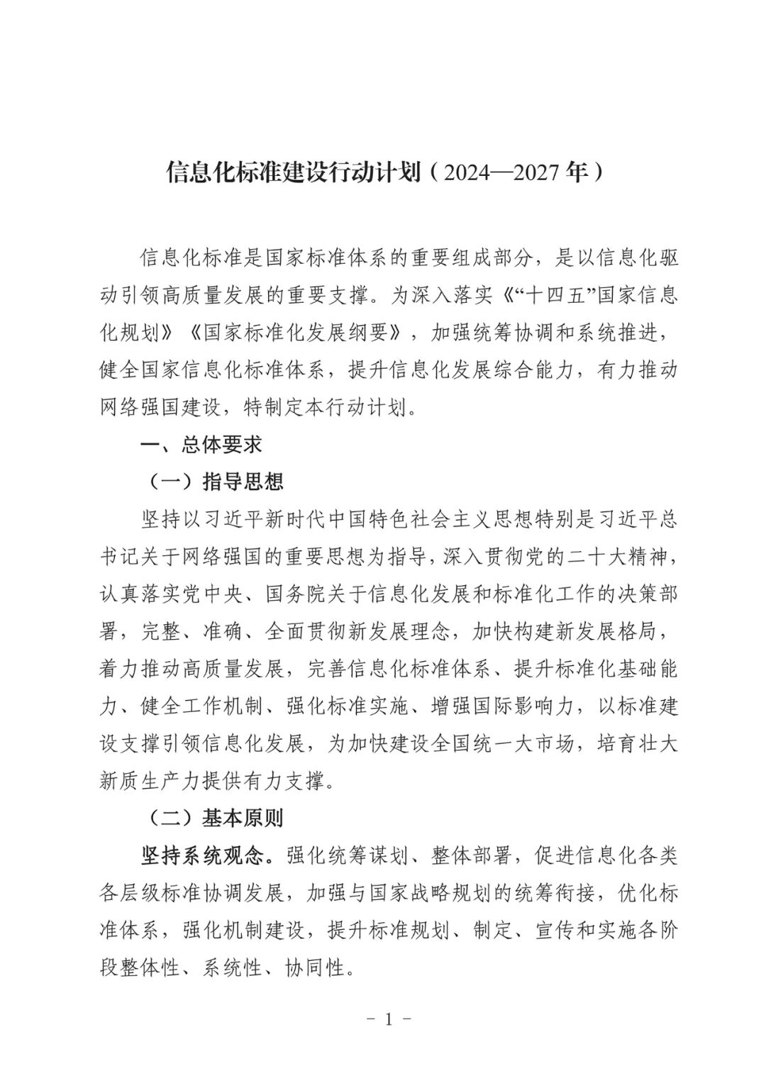
中央网信办等三部门印发《信息化标准建设行动计划(2024—2027年)》

为深入落实《“十四五”国家信息化规划》《国家标准化发展纲要》任务部署,近日,中央网信办、市场监管总局、工业和信息化部联合印发《信息化标准建设行动计划(2024—2027年)》(以下简称《行动计划》),要求加强统筹协调和系统推进,健全国家信息化标准体系,提升信息化发展综合能力,有力推动网络强国建设。

《行动计划》强调,信息化标准是国家标准体系的重要组成部分,是以信息化驱动引领高质量发展的重要支撑,要以习近平新时代中国特色社会主义思想特别是习近平总书记关于网络强国的重要思想为指导,深入贯彻党的二十大精神,认真落实党中央、国务院关于信息化发展和标准化工作的决策部署,完善信息化标准体系、提升标准化基础能力、健全工作机制、强化标准实施、增强国际影响力,以标准建设支撑引领信息化发展,为加快建设全国统一大市场,培育壮大新质生产力提供有力支撑。

《行动计划》提出,要坚持系统观念、坚持需求导向、坚持重点推进、坚持开放合作。到2027年,信息化标准工作机制更加健全,信息化标准体系布局更加完善,标准研制、服务等基础能力进一步夯实,发布一批高质量的信息化标准,形成一支专业化、职业化、国际化的标准化人才队伍,标准质量显著提升,实施效果明显增强,信息化标准在引领技术创新、驱动经济社会发展中的作用充分发挥,国际标准贡献度和影响力明显提升。

《行动计划》围绕4个方面部署了主要任务。一是创新信息化标准工作机制包括完善国家信息化标准体系、优化信息化标准管理制度、强化信息化标准实施应用。二是推进重点领域标准研制在关键信息技术、数字基础设施、数据资源、产业数字化、电子政务、信息惠民、数字文化、数字化绿色化协同发展等8个重点领域推进信息化标准研制工作。三是推进信息化标准国际化包括深化国际标准化交流合作、积极参加国际标准组织工作、推动国际国内标准协同发展。四是提升信息化标准基础能力包括优化标准供给结构、加强标准化人才培养、推动标准数字化发展。

《行动计划》从加强统筹协调、强化政策支持、营造良好氛围等3方面提出组织保障要求,确保目标任务落到实处。

图片

图片

图片
图片
图片
图片
图片
图片
图片
图片
图片
图片
图片

来源:“网信中国”微信公众号